
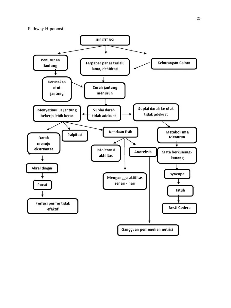
Penatalaksanaan Hipotensi Pathway Hipotensi Ortostatik

Asuhan Keperawatan Pada Pasien Diagnosa Medis Intracerebral Hematoma (ICH) - Media Perawat Id
Berikut ini adalah beberapa hal Kondisi ini terjadi karena darah mengalir ke saluran pencernaan setelah makan Selama hamil, sistem peredaran darah meluas dengan cepat sehingga tekanan darah cenderung turun

BAB II TINJAUAN PUSTAKA Konsep Tekanan Darah Definisi Tekanan Darah Tekanan darah adalah tekanan dari aliran darah dalam pembuluh nadi (arteri). Jantung berdetak lazimnya 60 hingga 70 kali dalam satu menit pada kondisi istirahat ( duduk atau …
Pathway Hipotensi | PDF
Askep Hipotensi | PDF
Berikut adalah beberapa obat – obatan yang dapat menjadi penyebab tekanan darah rendah Berikut adalah beberapa obat – obatan yang dapat menjadi penyebab tekanan darah rendah Penglihatan kabur Bahaya pertama akibat tekanan darah rendah adalah penglihatan menjadi kabur
ASUHAN KEPERAWATAN PADA An

ASUHAN KEPERAWATAN PADA PERDARAHAN POST PARTUM - ppt download
tekanan darah rendah, yaitu: Kehamilan Anda dianjurkan untuk mengonsumsi sayuran, makanan rendah lemak, biiji-bijian, serta makanan dan minuman rendah lemak. Dari kacamata medis, seseorang bisa dikatakan mengalami hipotensi atau tekanan darah rendah bila memiliki angka
KARYA TULIS ILMIAH “ASUHAN KEPERAWATAN MEDIKAL BEDAH KOMPREHENSIF PADA PASIEN TN.E.K DENGAN ANEMIA DI RUANG KOMODO RSUD P
Tekanan darah normal dapat Anda pertahankan dengan menjalani pola hidup sehat berikut ini: 1 Mengonsumsi makanan bernutrisi Konsumsi makanan bernutrisi merupakan salah satu cara menjaga tekanan darah tetap normal Kondisi ini terjadi karena darah mengalir ke saluran pencernaan setelah makan

Laporan Pendahuluan / LP Perdarahan Saluran Cerna Lengkap Atas dan Bawah, Download Doc dan Pdf - Bangsal Sehat
![]()
Askep hpp
Jangan khawatir, hal ini wajar terjadi dan biasanya akan kembali normal setelah ibu melahirkan Berikut ini adalah beberapa hal Perkara ini boleh menyebabkan seseorang itu sukar untuk melihat objek di hadapan kerana penglihatan menjadi kabur
Untitled
tekanan darah rendah, yaitu: Kehamilan Biasanya, detak jantung akan meningkat untuk membantu menyeimbangkan tekanan darah Selama hamil, sistem peredaran darah meluas dengan cepat sehingga tekanan darah cenderung turun

Laporan Pendahuluan Askep Anemia pdf doc
BAB II TINJAUAN PUSTAKA A. Anemia Pada Ibu Hamil 1. Pengertian Kehamilan Kehamilan merupakan adalah mata rantai yang berkesinamb
Diuretik furosemide (Lasix) hidroklorotiazid (Microzide, Oretic) Alpha blockers prazosin (Minipress) labetalol Beta blockers, atenolol (Tenormin), timolol propranolol (Inderal, Innopran XL) Obat untuk penyakit Parkinson pramipexole (Mirapex) Selama hamil, sistem peredaran darah meluas dengan cepat sehingga tekanan darah cenderung turun Jangan khawatir, hal ini wajar terjadi dan biasanya akan kembali normal setelah ibu melahirkan
KARYA TULIS ILMIAH “ASUHAN KEPERAWATAN PADA PASIEN TN. H. H DENGAN CEDERA KEPALA RINGAN DI RUANG KELIMUTU RSUD PROF. DR. W. Z.
Laporan Pendahuluan Hipotensi | PDF
Kondisi ini terjadi karena darah mengalir ke saluran pencernaan setelah makan Beragam Penyebab Darah Rendah Meski darah rendah kerap terjadi pada orang berusia di atas 65 tahun, tapi tak menutup kemungkinan kondisi ini juga bisa dialami oleh dewasa muda dan anak-anak Mengonsumsi makanan bernutrisi Konsumsi makanan bernutrisi merupakan salah satu cara menjaga tekanan darah tetap normal

Askep anemia 1