My World: Perbedaan Mind Map dan Peta Konsep

ntot mbol: PERBEDAAN PETA KONSEP DAN MIND MAP / PETA PIKIRAN

welcome to my blog :): Pembelajaran ICT : Apa itu Mind map dan Concept map?
Yuk Mengenal Apa Itu Peta Konsep

Perbedaan Peta Konsep dan Mind Map - cemongunyuk.blogspot.com

PETA KONSEP (PENGERTIAN DAN KEGUNAAN PETA KONSEP) PENDIDIKAN KEWARGANEGARAAN PENDIDIKAN KEWARGANEGARAAN

Pengertian, kelebihan dan kekurangan Peta Konsep ~ Fatkhan.web.id

Peta Konsep (Pengertian, Manfaat, Jenis dan Cara Pembuatan) - KajianPustaka.com

Peta Minda - Pengertian, Manfaat, Konsep, Dan Contohnya
PENGGUNAAN PETA KONSEP MEMPERMUDAH BELAJAR SISWA SELAMA MASA PANDEMI COVID-19

Apa yang dimaksud dengan Peta Konsep? - Ilmu Pendidikan - Dictio Community

Peta Konsep

Pengertian Peta Konsep : Ciri, manfaat, Tujuan, Jenis dan Cara Menyusun Peta Konsep

Pengertian Peta Konsep Isi Buku, Fungsi, Cara Membuat, Keunggulan, dan Contoh Peta Konsep Isi Buku, Concept Book Contents Map. | berbagaireviews.com

Peta Konsep Manajemen dan Badan Usaha Manajemen Ilmu

Perbedaan Mind Map Dan Peta Konsep - PDFCOFFEE.COM

Peta Konsep Relevansi kafa’ah Agama dalam Pernikahan dengan… | Download Scientific Diagram
MODUL 1
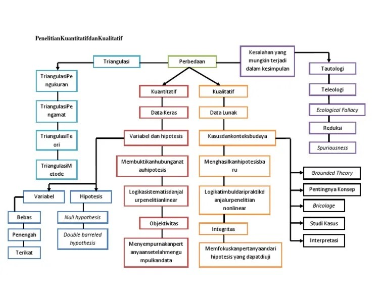
Kumpulan Peta Konsep Orientasi Penelitian Kuantitatif Dan Kualitatif | PDF

bagan peta konsep tentang kolonialisme dan imperialisme - Brainly.co.id

Perbedaan flowchart dan peta minda - Brainly.co.id

Definisi atau Pengertian Badan Usaha | Siswapedia

Skripsi Diajukan Untuk Melengkapi Tugas-Tugas dan Memenuhi Syarat-Syarat Guna Mendapatkan Gelar Sarjana Pendidikan (S.Pd) dalam Ilmu Biologi - PDF Download Gratis

Pengertian Peta Konsep - Eureka Pendidikan

LATIHAN MENYUSUN PETA KONSEP PENELITIAN SKRIPSI

PPT - PETA KONSEP (KD 2.1.) PowerPoint Presentation, free download - ID:4562598

Peta Konsep : Definisi, Fungsi, Ciri, Jenis dan Cara Membuatnya - Sariksa.com

Contoh Peta Konsep tentang Perkembangbiakan Hewan, Belajar dari Rumah SD Kelas 4-6 - Semua Halaman - Bobo

Peta konsep evaluasi pengajaran

Macam-macam Peta Konsep - Eureka Pendidikan